과전류 계전기란 말 그대로 과한 전류가 흘렀을 때 동작하는 계전기(릴레이)라는 뜻입니다.
주로 모터를 보호할 목적으로 설치합니다. 여기서는 과전류 계전기(EOCR)의 기능과 사용방법에 대해서 알아보겠습니다.
목차
1. 과전류 계전기(EOCR)의 분류
※과전류 계전기도 여러 종류가 있지만 여기서는 LS 산전의 GMP 시리즈로 기능을 설명하겠습니다.
- 접속방법에 따라 직결형, 단자접속형, 관통형
- 트립특성에 따라 반한시, 정한시
- 검사방법에 따라 2CT, 3CT 방식
2CT는 RST 3 상중에 R, T 만 측정하는 방식이고 3CT는 R, S, T 3상을 모두 측정합니다.
3CT방식이 훨씬 안전하게 모터를 보호할 수 있지만 비용적인 측면을 볼 때 굳이 3상을 모두 체크할 필요가 없다면 2CT로 해도 무방합니다.
현장에서 작업할 때 송풍기 모터가 소손되는 일이 있었는데 그때 2CT방식으로 사용하다가 S상에 이상이 생겨 트립을 잡지 못했었습니다. 드물지만 이런 경우도 있습니다.
1.1. 직결형
직결형 EOCR
MC와 직접적으로 연결할 수 있는 PIN형태의 연결자와 포크 형태의 연결자가 있습니다.
3극과 2극으로 연결자의 수가 다릅니다.

1.2. 단자 접속형
단자 접속형 EOCR
MC에서 오는 전선의 접속점과 모터 쪽으로 나가는 전선의 접속점이 스크류볼트 형태로 되어 있습니다.
MC와 직접 연결할 수 없을 때나 취부 할 수 있는 공간의 여부에 따라 선택하게 됩니다.

1.3. 관통형
관통형 EOCR
MC에서 모터 쪽으로 나가는 전선이 통과할 수 있는 구멍이 뚫려 있습니다.
유도전류를 측정하여 작동하는 방식입니다.

1.4. 반한시
설정된 범위를 넘는 정도에 따라 트립되는 시간이 변합니다.
아래 특성곡선에의 예시는 특성을 Class 10 으로 설정했을 때 설정 전류치의 600% 되었을 때 10초 후에 작동된다는 뜻입니다.

1.5. 정한시
설정된 범위를 넘는 순간 바로 트립됩니다.
아래 특성곡선에의 예시는 설정 전류치를 넘으면 바로 작동된다는 뜻입니다.

1.6. 2CT 방식
2CT는 RST 3 상중에 R, T 만 측정하는 방식 입니다.
현장에서 작업할 때 송풍기 모터가 소손되는 일이 있었는데 그때 2CT방식으로 사용하다가 S상에 이상이 생겨 트립을 잡지 못했었습니다. 드물지만 이런 경우도 있습니다.
1.7. 3CT 방식
3CT는 RST 3 상중에 R, S, T 3상을 모두 측정하는 방식 입니다.
3CT방식이 훨씬 안전하게 모터를 보호할 수 있지만 비용적인 측면을 볼 때 굳이 3상을 모두 체크할 필요가 없다면 2CT로 해도 무방합니다.
2. 반한시 EOCR의 기능과 사용방법
※반한시 EOCR은 MCCB의 특성처럼 과전류의 정도에 따라 트립되는 시간이 달라집니다.

2.1. 반한시 EOCR 기능설명
- TEST/RESET 버튼: 버튼을 누르면 트립과 같은 동작을 테스트해 볼 수 있습니다.
- O.L 램프: Over Load의 약자로 과전류시 점등됩니다.
- RC 노브: 모터의 정격전류에 맞추어 셋팅합니다. 모터명판을 보시면 정격전류가 기재되어 있습니다.
- TIME 노브: RC 노브DP 설정된 전류보다 600% 높은 전류가 흐를때 트립까지의 딜레이 타임입니다.
- 모터의 기동시 정격전류의 6배까지도 전류가 흐를 수 있는데 용량이 작은 것은 2~3초면 정속운전을 합니다.
- 용량이 큰 것은 10초가 걸리는 것도 있으니 모터의 특성을 잘 파악하셔야 합니다.
2.2. 반한시 EOCR 사용방법
1. 정격전압을 확인하고 조작전원을 인가합니다.
2. Test/Reset 버튼으로 출력접점의 정상동작 여부를 점검합니다.
- 1) Test/Reset 버튼을 한번 누르면 Trip을 나타내는 O.L표시등이 점등되며 EMPR이 Trip되면 출력접점이 동작합니다.
- 2) EMPR Trip시에 Test/Reset 버튼을 다시 한 번 누르면 표시등이 소등되며 초기상태로 복귀 (Reset)됩니다.
- 3) 자동복귀 (Auto Reset)기능 • 과전류 Trip 되었을 경우 1분 후에 자동복귀 (GMP22-2PA/GMP40-2PA)
주) Trip사고의 방지를 위해 모터가 운전중일때는 Test/Reset 버튼이 동작되지 않도록 설계되어 있습니다.
3. 동작시간을 설정합니다.
동작시간은 특성곡선 상에서 정격전류의 600%인 지점 기준입니다.
- 1) 기동시간과 기동전류를 고려하여 동작시간 조정노브 (Time노브)의 위치를 선정하여 주십시오.
- (예 : 기동전류가 정상 운전전류의 600%이며 기동시간이 10초인 부하라고 가정할 때 Time노브는 10~20% 여유를 두고 약 11~12초로 설정합니다.)
- 2) 동작시간 설정은 0~30초까지 조정이 가능합니다.
- 3) Time노브를 10초로 설정 시 정격전류의 600%인 기동전류가 10초 동안 인가되면 즉시 Trip됩니다.
주) 크레인과 호이스트 등 정·역 기동이 빈번한 모터는 정한시 특성의 EMPR을 권장합니다.
4. 정격전류를 설정합니다.
모터의 정격전류(정상운전전류)를 기준으로 설정합니다.
- 1) 모터의 정격전류가 EMPR의 전류조정 범위내에 있는지 확인합니다.
- 2) RC (Rating Current) 노브를 최대로 두고 모터를 운전합니다.
- 3) 정상 운전상태에서 RC노브를 서서히 반시계 방향으로 돌려서 과전류 표시등 (O.L)이 점멸되는 지점에서 정지하여 주십시오. 이 지점이 모터의 실부하 전류값 (100%)을 나타냅니다.
- 4) 이 지점에서 다시 시계방향으로 RC노브를 돌려 O.L 표시등이 소등되는 지점 (모터 전부하 전류 이하로)에 노브를 설정하여 주시기 바랍니다. (예 : 과전류 표시등이 20A에서 점멸할 때 설정전류 = 20×1.1=22A)
5. 운전중 LED동작상태를 확인합니다.
2CT : 과전류, 결상, 구속보호
3CT : 과전류, 결상, 역상, 불평형, 구속보호
- 1) 과전류시 • 과전류 진행시 O.L LED가 0.4초 간격으로 점멸되고, 과전류 Trip되면 O.L LED가 완전 점등됩니다.
- 2) 결상시 (2CT는 R, T상만 보호)
- • 결상으로 인한 모터 정지시 구속전류가 흐르기 때문에 과전류로 보호가 가능하나, 모터가 결상으로 운전을 계속하게 되는 경우에는 결상보호기능이 필요합니다.
- • 3상 부하에 결상 발생시 (3CT) 3초 이내에 Trip됩니다. (O.L LED점등)
- R상 결상 - Fault LED가 3초 주기로 1회 (0.4초)점멸
- S상 결상 - Fault LED가 3초 주기로 2회 점멸
- T상 결상 - Fault LED가 3초 주기로 3회 점멸
- 3) 불평형시 • 3상의 불평형율을 계산하여 약 50%이상시 Fault LED만 0.4초 간격으로 점멸되다 5초 이내 Trip됩니다.(Trip된 후에는 결상과 같은 표시를 합니다.)
- 4) 역상시 • 1초 이내에 Trip되며 적색·녹색이 교대로 점멸 (GMP22/40/60-R 타입) 또는 O.L LED와 Fault LED가 점멸 (GMP80-3SR)함 단, 부하전류가 EMPR의 최소 전류설정범위 이상이 되어야만 역상을 감지할 수 있습니다.
3. 정한시 EOCR의 기능과 사용방법
※정한시 EOCR은 과전류의 양에 관계없이 설정치를 넘으면 트립이 됩니다.

3.1. 정한시 EOCR 기능설명
- TEST/RESET 버튼: 버튼을 누르면 트립과 같은 동작을 테스트해 볼 수 있습니다.
- O.L 램프: Over Load의 약자로 과전류시 점등됩니다.
- D-TIME 노브: DELAY TIME의 약자로 기동후 설정된 시간만큼 작동하지 않습니다. 모터의 기동 전류로 트립되는 것을 방지하기 위한 기능입니다. 대부분의 모터는 3~5초 정도 후에 정격이 됩니다. 모터를 지키기 위해서는 반드시 실제 모터가 정격이 되는 시간을 측정해서 세팅해야 합니다.
- RC 노브: 설정된 전류가 흐를면 트립됩니다. 10A 모터는 10A로 맞추면 될까요? 그렇지 않습니다. 반드시 실제로 부하 운전되고 있는 중에 다이얼을 돌려 트립이 되는 것을 확인 하고 트립되는 위치보다 조금 더 위로 맞춥니다.
- O-TIME(S) 노브: 과전류가 흐르면 설정된 시간이 흐른 후 트립이 됩니다. 정격에서 자주 벗어나는 모터의 특성이 있다면 시간을 조금 설정해 두는 게 좋습니다. 저는 그냥 0초로 맞춥니다. 과전류시 바로 트립이 됩니다.
3.2. 정한시 EOCR 사용방법
1. 정격전압을 확인하고 조작전원을 인가합니다. (A1-A2단자)
2. Test/Reset 버튼으로 출력접점의 정상동작 여부를 점검합니다.
- 1) Test/Reset 버튼을 한번 누르면 O.L표시등이 점등되며 EMPR이 Trip되며 출력접점이 동작합니다.
- 2) EMPR Trip시에 Test/Reset 버튼을 다시 한 번 누르면 표시등이 소등되며 초기상태로 복귀 (Reset)됩니다.
- 3) 자동복귀 (Auto Reset)기능
• 과전류 Trip 되었을 경우 0~120초 (가변 설정) 후에 자동 복귀 (GMP60-TA)
주) 1. Trip사고 방지를 위해 모터가 운전중일때는 Test/Reset 버튼이 동작되지 않도록 설계되어 있습니다.
2. Test/Reset 버튼을 0.5초 이내 2번 누르면 최종 고장원인 확인이 가능합니다.
3. 동작시간을 설정합니다.
-▶D-Time (Delay Time) : 0~30초
모터의 기동전류에 의해 Trip되지 않도록 EMPR의 동작을 지연시켜 주는 시간을 말합니다.
- 1) D-Time노브를 사용하여 모터가 기동을 시작하여 정상 운전 전류가 될 때까지 지연시간을 설정합니다.
- 2) 기동지연시간을 모르는 경우는 최대로 설정한 후에 모터의 기동전류가 정상이 될 때까지의 시간을 측정해 설정합니다.
- 3) GMP22-2PD/GMP40-2PD 제품의 경우 D-Time은 0~60초 설정 가능합니다.
(참고 : 일반적인 부하의 경우 약 3~5초 정도로 설정합니다.)
주) 설정된 시간동안 실부하 전류를 감지하지 않는 방식으로서 잘못 설정되는 경우 모터 소손의 우려가 있습니다.
-▶O-Time (Operating Time) : 0~15초
과전류가 흐르기 시작할 때부터 EMPR이 Trip될 때까지의 시간을 말하며, 설정된 동작시간이 흐른 후에 EMPR이 Trip됩니다.
- 1) O-Time 노브를 사용하여 동작시간을 설정합니다.
- 2) O-Time을 최소로 설정하면 과부하가 흐르는 즉시 Trip됩니다. (참고 : 일반적으로 4~6초 정도 설정하여 사용합니다.)
- 3) GMP22-2PD/GMP40-2PD/GMP60-TA 제품의 경우 O-Time은 5초 고정입니다.
4. 동작전류를 설정합니다. (반한시 특성과 동일)
모터의 정격전류(정상운전전류)를 기준으로 설정합니다.
- 1) 먼저 모터의 정격전류가 EMPR의 전류조정 범위내에 있는지 확인합니다.
- 2) RC (Rating Current)노브를 최대로 두고 모터를 운전합니다.
- 3) 정상 운전상태에서 RC노브를 서서히 반시계 방향으로 돌려서 과전류 표시등 (O.L)이 점멸되는 지점에서 정지하여 주십시오.이 지점이 모터의 실부하 전류값 (100%)을 나타냅니다.
- 4) 이 지점에서 다시 시계방향으로 RC노브를 돌려 O.L 표시등이 완전히 소등되는 지점에 노브를 설정하여 주시기 바랍니다. 일반적으로 실부하 전류의 110~120%정도에 설정합니다. (단, 모터 전부하 전류값 이하로 설정)
5. 운전중 O.L LED동작을 확인합니다.
- 정상운전 : 소등상태
- 운전중 과부하시 : 깜박깜박 점멸합니다.
- 과전류 트립시 : 적색 점등되어 유지 합니다.
4. EOCR을 이용한 모터제어
모터가 있는 곳에 EOCR이 있다고 했습니다. 모터와 MC(Magnetic Coil)은 단짝입니다.
그러면 모터를 제어하기 위해서는 MC 와 모터 사이에 EOCR 을 끼워 넣습니다. 기본적으로는 다음과 같이 구성이 됩니다.
- MCCB - MC - EOCR - MOTOR
예를 들어 모터는 3상 220V 정격 10A라고 하면 제품 선정을 다음과 같이 하시면 됩니다.
- 차단기는 정격의 3배인 30A로 선정합니다.
- MC는 허용전류 10A를 초과하는 제품을 선정합니다.
- EOCR은 GMP22를 선정하고 트립전류는 모터명판을 보고 맞추면 됩니다. 여기서는 관통형을 쓰기로 합니다.
결선하는 방법은 다음 순서대로 하시면 됩니다.
- 모터와 연결되는 L1, L3 전선을 EOCR의 구멍에 관통시키고 MC의 2차 측과 연결합니다.
- MC의 1차 측은 차단기와 연결시킵니다.
- 이제 모터의 기동 스위치를 EOCR의 B접점을 통과시켜 MC코일과 연결합니다.
이렇게 기본적인 모터제어반이 완성됩니다.
아래 링크는 모터를 기동 시키는 좀더 자세한 방법 입니다.
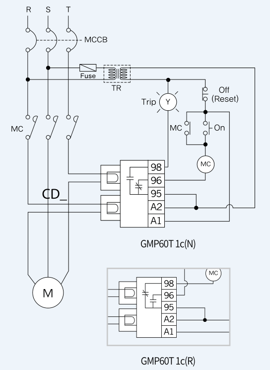
4.1. EOCR 사용 회로도

아래 링크는 EOCR 관련 글입니다.
슈나이더 EOCR-SS: 기능, 설정, 테스트 방법, 캐드자료
EOCR-SS는 사람들이 가장 많이 사용하는 슈나이더의 EOCR입니다. 여기서는 슈나이더 EOCR-SS의 설정방법과 테스트 방법 그리고 캐드자료까지 준비했습니다. 슈나이더 EOCR-SS 기능 초소형 과전류 / 결
sohigeonmin.com
'전기와주변생활' 카테고리의 다른 글
| 전장 작업시 센서 / 유도형 / 정전용량형 / 포토(광전) (0) | 2022.12.13 |
|---|---|
| 가정집의 전선굵기 단위 소비전력의 계산 (0) | 2022.12.12 |
| 변압기(트랜스)의 구조와 동작원리 (0) | 2022.12.10 |
| 접압은 높은것이 좋은가 낮은것이 좋은가 (0) | 2022.12.09 |
| 왜 고압선위의 까마귀는 감전이 안될까 (0) | 2022.12.06 |

댓글